爱普生RX-8803LC实时时钟RTC:时间敏感网络的核心赋能者
在分布式计算系统蓬勃发展的当下,时间敏感网络(TSN)作为关键技术,对时钟信号的精准性、稳定性以及设备间数据交互能力提出了严苛要求。数字实时时钟模块作为搭建时间敏感网络的基石,其性能直接影响网络整体效能。爱普生推出的RX-8803LC实时时钟???/strong>,凭借优秀性能与丰富功能,成为工业分布式计算、车载互联网络等领域的理想选择。

高性能内核:
(一)内置优质晶体,精准计时
爱普生RX-8803LC内置频率调整的32.768kHz晶体单元和DTCXO,具备1/100s分辨率的时间寄存器,从硬件底层为精准计时提供保障。无论是对时间精度要求的科研实验,还是对时间同步需求强烈的工业自动化生产线,都能精准记录时间信息。
(二)宽温稳定运行,适应多样环境
该??橛涤? 40℃~+85℃的超宽工作温度范围,其中RX-8803LC UA型号在此温度区间内频率容差可达± 3.4 × 10-6,频率稳定性远超同类产品。无论是严寒的极地环境,还是高温的工业熔炉旁,都能稳定输出时钟信号,确保时间敏感网络在极端条件下正常运行。
RX-8803LC输出频率和温度特性曲线:

通信接口:
(一)I²C 总线通信,灵活组网
RX-8803LC支持 I²C-Bus 接口(400kHz),该接口采用双向、半双工串行通信协议,支持多芯片互联。在分布式计算场景中,通过 I²C 总线,该模块可与多个计算芯片快速建立通信连接,实现时钟信号的同步传输,为整个网络构建起统一、严格的时间标准,有效避免因时钟不同步导致的数据传输混乱问题。
RX-8803LC封装和管脚分布:

(二)宽电压适配,兼容性强
其接口电压、温度补偿电压以及时钟供应电压范围均覆盖 1.6V - 5.5V(部分功能对应 2.2V - 5.5V),能与市面上绝大多数芯片和设备兼容。无论是低功耗的嵌入式系统,还是高性能的服务器设备,都能轻松适配,极大降低了设计开发的难度与成本。
丰富功能集成:
(一)多功能配置,满足多元需求
??槟谥霉δ芊岣欢嘌?,用户可通过通信总线对内部寄存器进行灵活配置,设置定时器中断、报警中断和外部引脚中断等功能。在智能交通系统中,可利用定时器中断功能,精准控制信号灯的切换时间;在安防监控领域,报警中断功能能够及时响应异常情况,触发报警机制。
(二)支持 GPS 同步,提升时间准确性
RX-8803LC 支持秒脉冲信号(1PPS)的时间同步功能,可与 GPS 信号实现精准同步。对于需要与标准时间对齐的应用场景,如金融交易系统、航空航天控制等,该功能确保了时间的准确性和一致性,为系统的稳定运行提供了可靠保障。
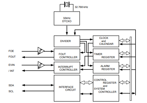
RX-8803LC产品结构框图:

爱普生RX-8803LC实时时钟??橐云湮榷ǖ钠德适涑觥⒏咝У耐ㄐ拍芰?、丰富的功能配置和灵活的型号选择,为时间敏感网络应用开发提供了全方位的支持。无论是工业 4.0 时代的智能制造,还是智能网联汽车的飞速发展,RX-8803LC 都将成为推动行业进步的重要力量,助力构建更加精准、高效、智能的未来网络。
南山电子是EPSON 爱普生授权代理商,欢迎咨询选购爱普生RX-8803LC实时时钟???。南山电子提供爱普生全系列各种规格有源晶振和无源晶振,时钟芯片RTC,陀螺仪传感器等,如有采购需求请联系网站客服。
-
2025-10-31EPSON温补晶振TG7050SKN有何特点?高温稳定与低功耗兼备
-
2025-10-15EPSON爱普生SG-8101CB可编程晶振在工业物联网网关中的
-
2025-10-09爱普生超小尺寸FA1612AS热敏晶振,助力紧凑型电子设计
-
2025-09-23爱普生TG-5511CB高稳定性温补晶振TCXO,助力5G与边缘计
-
2025-09-18爱普生低功耗实时时钟??镽X4111CE,为电池设备精准守时


466009906